皇冠体育官网
热门标签

皇冠信用盘登3代理申请 _河北保定一高考生收到两份大学录取通知书,家长:其中一所系澳门高校,在官网报名不占用统招指标

时间:2025-08-03   阅读:6282   评论:152

皇冠信用网如何申请(www.huangguan.hk)-会员开户_登3代理)皇冠信用网/—开会员账号—皇冠信用网招登1登2登3皇冠信用网平台出租)极目新闻记者 马浩然

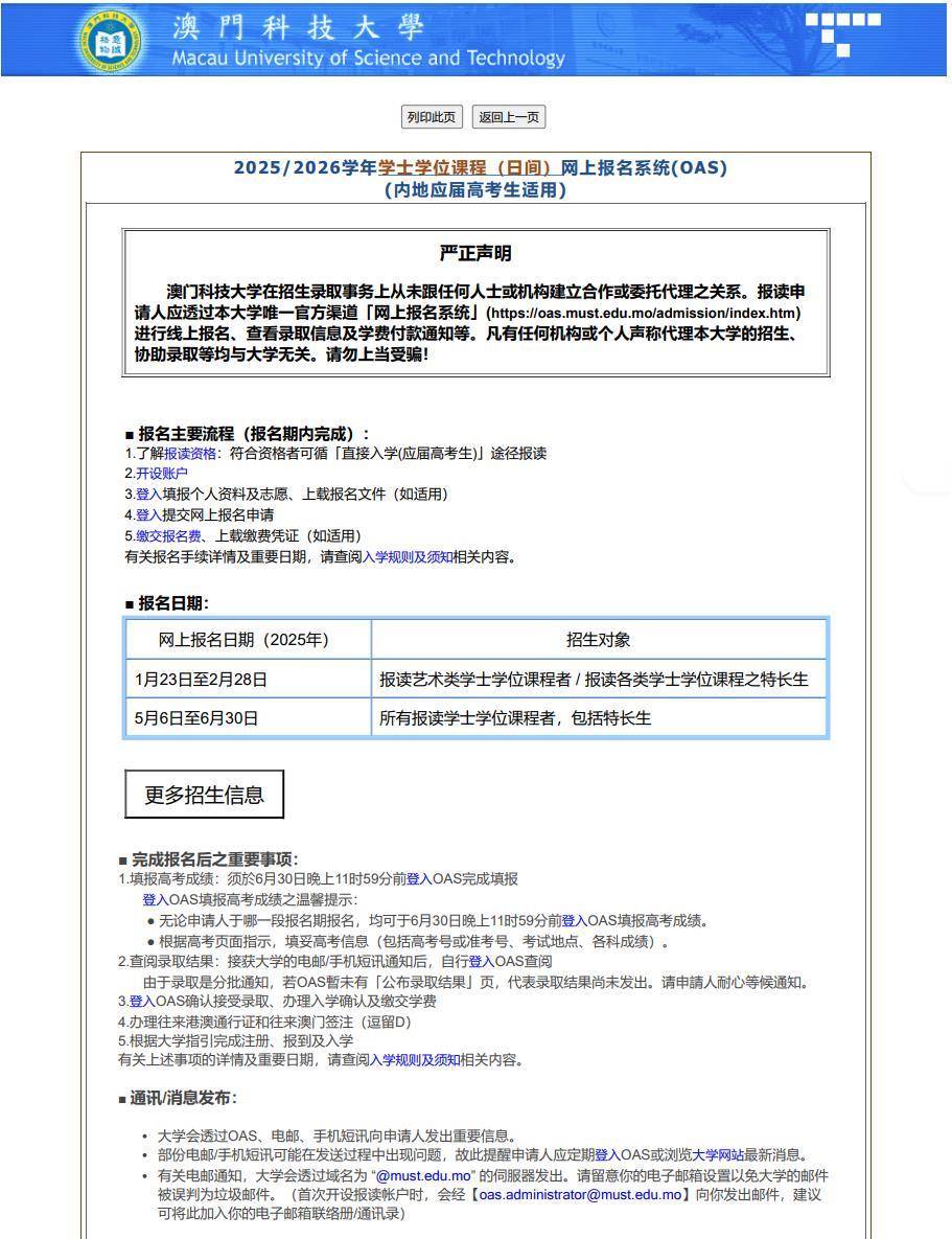
近日,2025年全国高考志愿填报已截止,各大高校陆续邮寄出录取通知书皇冠信用盘登3代理申请 。河北保定一网友称,他的孩子收到了河北经贸大学和澳门科技大学的录取通知书。8月2日,该网友李先生告诉记者,孩子是物理类考生,高考成绩526分,可以通过澳门科技大学的官网报名,不占用统招指标。

皇冠信用盘登3代理申请
_河北保定一高考生收到两份大学录取通知书皇冠信用盘登3代理申请
,家长:其中一所系澳门高校,在官网报名不占用统招指标

澳门科技大学录取通知书

该网友拍摄的视频显示,一名男生正在展示两张大学录取通知书,两所学校分别是河北经贸大学和澳门科技大学皇冠信用盘登3代理申请 。记者注意到,其中,河北经贸大学录取通知书显示录取专业为财务管理,澳门科技大学录取通知书的录取专业是法学,两所高校均显示四年的学士学位课程。

皇冠信用盘登3代理申请
_河北保定一高考生收到两份大学录取通知书皇冠信用盘登3代理申请
,家长:其中一所系澳门高校,在官网报名不占用统招指标

河北经贸大学录取通知书

该网友李先生告诉记者,孩子高中时期是理科生,高考成绩为526分,由于对金融和法律相关专业感兴趣,在填报志愿时,报名了河北经贸大学的财务管理本科专业皇冠信用盘登3代理申请 。同时,李同学向往南方地区的城市,想走出去看看,和家里商量后决定报考澳门科技大学。

李先生表示,孩子经过全国统招系统报名了河北经贸大学,澳门科技大学则是根据高考成绩,通过学校官网进行报名,不会占用全国统招指标,之后就收到了两所高校的录取通知书皇冠信用盘登3代理申请 。他称,家里提前缴纳了澳门科技大学的留位费。

该视频引发热议,部分网友在评论区给出建议:“澳门经济发达,城市区位优势明显,可以考虑”“澳门科技大学综合实力会好一些”皇冠信用盘登3代理申请 。也有网友称,澳门科技大学的学费较高。至于如何选择,还要看李同学最后的决定。

皇冠信用盘登3代理申请
_河北保定一高考生收到两份大学录取通知书皇冠信用盘登3代理申请
,家长:其中一所系澳门高校,在官网报名不占用统招指标

澳门科技大学官网报名页面

上一篇:皇冠信用盘登3代理申请 _海湾战争一幕重现,英国防部:俄把战机埋土里,躲避乌无人机袭击

下一篇:皇冠信用盘登3代理申请 _突发!印度突然变脸了,印度军队大规模集结,不给巴铁任何机会?

猜你喜欢

网友评论